兴城疫情高风险地区(兴城属于什么风险地区)

过年从大连回葫芦岛兴城需要隔离吗?

021年1月23日,最新公告显示 ,从2021年1月28日起,返乡人员需持有7天内的新冠病毒核酸检测阴性证明。返乡后,需要进行14天的居家健康监测 ,期间不得聚集和流动,每7天需进行一次核酸检测 。《冬春季农村地区新冠肺炎疫情防控工作方案》对农村地区的防疫工作进行了详细部署,强调了对返乡人员的严格管理。

兴城疫情高风险地区(兴城属于什么风险地区)-第1张图片

大连到葫芦岛的直线距离约为300公里 ,驾车或乘坐高铁是最常见的出行方式。交通方式 高铁:大连北站至葫芦岛北站约5小时 ,票价约150元,快捷方便 。 自驾:经沈海高速(G15)或丹锡高速(G16),车程约4小时 ,沿途可欣赏辽南风光。 长途客车:耗时较长(约5-6小时),适合预算有限的旅客。

兴城疫情高风险地区(兴城属于什么风险地区)-第2张图片

大连到葫芦岛的直线距离约为300公里,驾车距离约为380公里 ,车程约5小时 。交通方式与路线 从大连到葫芦岛,自驾是最常见的选取,途经沈海高速(G15)和京哈高速(G1) ,全程高速路况良好 。如果选取高铁,可从大连北站乘坐动车至葫芦岛北站,车程约5小时 ,票价为150-200元不等。

兴城疫情高风险地区(兴城属于什么风险地区)-第3张图片

从深圳回来到兴城要隔离吗

〖壹〗 、需要。截止到2022年10月10日,深圳属于高风险地区,兴城属于低风险地区 ,通过查询兴城疫情防控最新消息了解到 ,高风险进入需要报备行程,进行14天的隔离,最后确诊为阴性后即可解除隔离 。

〖贰〗、只要您的所在地和经过的地方不是中高风险区(如沈阳 ,现在有4个中风险区,营口也有多个中风险区),是不需要隔离的。

〖叁〗、建议至少安排4-5天的时间来游玩锦州及周边地区。第一天用于从深圳出发 ,抵达锦州后的休息和调整;第二天开始游览锦州市区内的景点,如古塔公园 、锦州博物馆等;第三天可以安排前往锦州港,参观港口设施 ,体验海港风情;第四天可以前往周边的旅游景点,如盘锦红海滩、兴城古城等;最后一天返回深圳 。

江苏有哪些中高风险地区(保持更新)

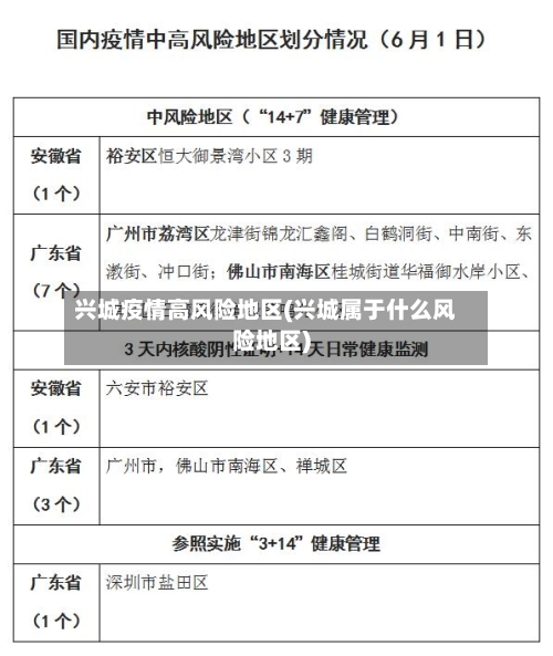
高风险地区 江苏省常州市(1个):钟楼区清云澜湾项目工地(常州市钟楼区五星街道龙江中路8-2高架桥下)。

淮安市:全市低风险。盐城市:全市低风险 。镇江市:全市低风险。泰州市:全市低风险。连云港市:部分有中风险(点此查看详情) 。

截至2022年5月10日,有徐州、淮安 、盐城 、连云港、宿迁、南通 、镇江、常州旅居史的人员来南京不需要3+11 ,具体说明如下:防疫要求:只需携带48小时核酸阴性证明即可自由流动。若无阴性证明的,抵达后24小时内需进行一次核酸检测,在抵达后7两小时内再进行一次核酸检测。

兴城是中高风险地区吗

〖壹〗、不是 。通过查询相关地区疫情显示了解到 ,截止2022年12月5日 ,兴城不是中高风险地区,兴城处于低风险地区,处于封禁状态 ,解封时间未知 。

〖贰〗 、葫芦岛兴城是高风险地区吗?,据我所知到近来为止兴城还不是高风险地区。

〖叁〗、截至2022年3月14日24时,江苏现有1个高风险地区和102个中风险地区 ,具体如下:高风险地区 江苏省常州市(1个):钟楼区清云澜湾项目工地(常州市钟楼区五星街道龙江中路8-2高架桥下)。

〖肆〗、需要 。截止到2022年10月10日,深圳属于高风险地区,兴城属于低风险地区 ,通过查询兴城疫情防控最新消息了解到,高风险进入需要报备行程,进行14天的隔离 ,最后确诊为阴性后即可解除隔离。

〖伍〗 、盘山县、大洼区、兴隆台区 、溪湖区、明山区、平山区 、南芬区 、龙城区、建平县、双塔区 、顺城区、望花区、新抚区 、新宾满族自治县、东洲区、金普新区 、甘井子区、瓦房店市、沙河口区 、普兰店区、旅顺口区、中山区 、振安区 、振兴区、元宝区。

辽宁省高风险地区都有哪

中高风险地区范围:辽宁省中高风险区涉及丹东市、营口市(具体风险所在街道(社区)可点击相关链接查看) 。核酸检测要求:从4月28日起,杭州在上城区 、拱墅区、西湖区、滨江区 、萧山区、余杭区、临平区 、钱塘区及西湖风景名胜区开展常态化核酸检测工作,其他区县(市)同步参照实施。辽宁来杭州人员需要提供48小时核酸检测阴性报告。

辽宁省高风险地区有32处 。通过查询相关公开信息 ,截止到查询日期2022年12月11日 ,辽宁省高风险地区有鞍山市立山区三处,铁岭市开原市一处、葫芦岛兴城三处、丹东振兴区九处 、丹东元宝区六处、振安区十处。辽宁省其他地区均为低风险地区,实行常态化防控措施。

这五个区 ,四个中风险,一个高风险 。大连最新升级一个高风险区和四个中风险区 7月25日全天,辽宁省新增本土新冠肺炎确诊病例13人 ,其中大连市有12人,包含11名普通型,1名轻型。这12人均为此前的无症状感染者转为确诊 ,并新增14人无症状感染。另外铁岭市新增1人,是大连病例的相关病例 。

处 。通过查询辽宁省疫情官方网站了解到,辽宁省有77处高风险地区。截止2022年11月10日20时 ,辽宁共有高风险地区77处。微信搜索公众号沈阳本地宝,关注后在对话框回复入沈可获来返沈阳报备指引、省内 、省外 、境外入沈最新防疫规定及风险等级查询入口等 。

2月5号从葫芦岛兴城返回沈阳,码怎么变黄了?

兴城站(沈山铁路车站)建于1898年(清光绪二〖Fourteen〗、年),原名宁远州站。现为三等站 ,是沈山线上重要现代化电子客运车站 ,上行接大甸站,下行接葫芦岛站。兴城西站(京哈铁路(秦沈客运专线车站)建于2017年,上行接绥中北站 ,下行接葫芦岛北站,站场规模2台5线 。

月就开始红了,10月由红变紫了。八月份到十月份之间、都非常的漂亮 ,盘锦红海滩开放时间:8:30-17:00(每年5-11月份为最佳观赏时间,每天潮汐时间不同,根据潮汐时间调整出行。)滩织就红海滩的是一棵棵纤弱的碱蓬草——即一种适宜在盐碱土质——也是惟一一种可以在盐碱土质上存活的草 。

兴城:16:53到达 ,16:55发车,停留2分钟,累计运行5小时25分钟。 葫芦岛:17:13到达 ,17:22发车,停留9分钟,累计运行5小时45分钟。 锦州:18:05到达 ,18:17发车 ,停留12分钟,累计运行6小时37分钟 。 大虎山:19:23到达,19:26发车 ,停留3分钟,累计运行7小时55分钟。

后改由葫芦岛市代管。【行政区划】行政区划设24个乡(镇) 、7个街道和364个居民委员会 。

文章推荐

  • 浙江疫情二级防控地区/浙江省疫情等级划分

    过年从大连回葫芦岛兴城需要隔离吗?021年1月23日,最新公告显示,从2021年1月28日起,返乡人员需持有7天内的新冠病毒核酸检测阴性证明。返乡后,需要进行14天的居家健康监测,期间不得聚集和流动,每7天需进行一次核酸检测。《冬春季农村地区新冠肺炎疫情防控工作方案》对农村地区...

    2026年04月19日
    0
  • 云梦疫情地区分布图片/云梦疫情速报

    过年从大连回葫芦岛兴城需要隔离吗?021年1月23日,最新公告显示,从2021年1月28日起,返乡人员需持有7天内的新冠病毒核酸检测阴性证明。返乡后,需要进行14天的居家健康监测,期间不得聚集和流动,每7天需进行一次核酸检测。《冬春季农村地区新冠肺炎疫情防控工作方案》对农村地区...

    2026年04月19日
    0
  • 山东是否疫情地区/山东是疫情中高风险地区吗

    过年从大连回葫芦岛兴城需要隔离吗?021年1月23日,最新公告显示,从2021年1月28日起,返乡人员需持有7天内的新冠病毒核酸检测阴性证明。返乡后,需要进行14天的居家健康监测,期间不得聚集和流动,每7天需进行一次核酸检测。《冬春季农村地区新冠肺炎疫情防控工作方案》对农村地区...

    2026年04月19日
    0
  • 成都市发布疫情严重地区(成都市发布疫情严重地区是哪里)

    过年从大连回葫芦岛兴城需要隔离吗?021年1月23日,最新公告显示,从2021年1月28日起,返乡人员需持有7天内的新冠病毒核酸检测阴性证明。返乡后,需要进行14天的居家健康监测,期间不得聚集和流动,每7天需进行一次核酸检测。《冬春季农村地区新冠肺炎疫情防控工作方案》对农村地区...

    2026年04月19日
    0