疫情地图怎样查询到风险地区/疫情地图如何查询

高德地图怎么看疫情风险地区

〖壹〗 、进入疫情地图:打开手机高德地图软件 ,在首页下方功能栏中找到并点击“疫情地图”选项 。选取目标区域:进入疫情地图后,地图会以不同颜色标记风险地区(通常高风险地区用深色或特定颜色标注,如红色;中风险地区可能用黄色标记)。

疫情地图怎样查询到风险地区/疫情地图如何查询-第1张图片

〖贰〗、步骤一:进入疫情地图页面打开高德地图应用 ,在首页点击“疫情地图 ”功能入口。此功能会直接跳转至疫情相关信息展示界面 。步骤二:选取时间范围在疫情地图页面左下方 ,找到时间选取工具,通过下拉菜单或滑动选项调整需查询的时间段 。此操作可筛选特定日期范围内的疫情风险点数据,确保信息时效性。

疫情地图怎样查询到风险地区/疫情地图如何查询-第2张图片

〖叁〗、在高德地图上查看疫况风险地区 ,可通过其“新冠肺炎疫情地图”功能实现,具体步骤如下:打开高德地图APP:确保手机已安装高德地图应用(如华为mate30pro鸿蒙0系统下的高德地图0版本),打开后进入首页。进入搜索框:在首页下方或最上方找到搜索框 ,点击以输入查找内容 。

疫情地图怎样查询到风险地区/疫情地图如何查询-第3张图片

高德地图怎么看疫况风险地区

〖壹〗 、在高德地图上查看疫况风险地区,可通过其“新冠肺炎疫情地图”功能实现,具体步骤如下:打开高德地图APP:确保手机已安装高德地图应用(如华为mate30pro鸿蒙0系统下的高德地图0版本) ,打开后进入首页。进入搜索框:在首页下方或最上方找到搜索框,点击以输入查找内容。

〖贰〗 、首先,打开高德地图应用 ,在首页下方或最上方找到【搜索框】,输入【疫情地图】,点击【搜索】 ,即可直接跳转至疫情地图页面 。在疫情地图的顶部 ,可以查看到所有数据的获取和更新时间。在地图中,可以看到所在城市的疫情场所分布情况。同时,通过左侧的疫情场所新增时间及对应颜色图标 ,可以区分不同的疫情场所 。

〖叁〗、在微信疫况小程序上查看数据,可按以下步骤操作:进入小程序:打开微信,在搜索栏输入“疫况 ” ,找到并进入该小程序。点击查询:进入小程序后,在界面上找到“查询 ”按钮并点击。设置距离查询轨迹:点击查询后,设置附近距离 ,即可查询疫情轨迹,还能获取有无新增病例、地区风险等疫情数据 。

〖肆〗 、第一步:进入疫况小程序打开微信APP,在顶部搜索栏输入“疫况”关键词 ,系统会自动匹配相关小程序。选取官方认证的“疫况”小程序并点击进入,确保来源可靠以避免信息误差。第二步:启动查询功能进入小程序主界面后,找到页面中央或顶部显眼位置的“查询 ”按钮(通常为蓝色或红色图标) 。

高德确诊患者轨迹地图怎么看

在高德地图中查看确诊患者轨迹地图 ,可通过搜索“疫情”关键词进入相关功能模块 ,地图会展示官方发布的疫情信息,其中橙色圆点代表确诊患者的活动轨迹,用户可缩放地图查看具体路径 。

进入“我的”页面打开高德地图APP ,在首页底部导航栏中点击【我的】,进入个人中心页面。打开“更多工具 ”在“我的”页面中,向下滑动找到【更多工具】选项并点击 ,进入功能集合页面。选取“疫情地图”在“更多工具 ”页面中,找到【疫情地图】功能并点击,系统将自动加载当前区域的疫情风险分布信息 。

打开手机上的高德地图应用程序。 点击首页的搜索框 ,进入搜索页面。 搜索服务“疫情地图”,打开新冠肺炎疫情地点地图 。 进入疫情地图后,可以查看最新的疫情实时数据地图。通过日期提醒 ,可以查看数据采集的日期。 不同时间的新冠肺炎患者可以在左侧进行切换 。

首先,打开高德地图应用,在首页下方或最上方找到【搜索框】 ,输入【疫情地图】 ,点击【搜索】,即可直接跳转至疫情地图页面。在疫情地图的顶部,可以查看到所有数据的获取和更新时间。在地图中 ,可以看到所在城市的疫情场所分布情况 。同时,通过左侧的疫情场所新增时间及对应颜色图标,可以区分不同的疫情场所。

高德地图怎么看高风险地区

进入疫情地图:打开手机高德地图软件 ,在首页下方功能栏中找到并点击“疫情地图”选项。选取目标区域:进入疫情地图后,地图会以不同颜色标记风险地区(通常高风险地区用深色或特定颜色标注,如红色;中风险地区可能用黄色标记) 。

高风险地区通常以醒目的颜色(如黄色、红色)在地图上标注 ,颜色深浅可能代表风险等级差异;点击地图上的黄色标记区域(具体颜色以实际显示为准),可查看该区域的详细风险信息 。

分辨疫情场所类型:通过页面左侧的新增时间列表和地图上的颜色图标,可区分不同场所的疫情状态。例如 ,红色图标可能代表高风险区域,黄色代表中风险,绿色代表低风险(具体颜色含义以地图标注为准)。注意事项:确保高德地图APP为最新版本 ,以避免功能缺失或显示异常 。

颜色标识:高风险地区通常标记为红色 ,中风险地区为橙色,低风险地区为绿色(具体以地图显示为准)。区域缩放:通过双指缩放地图,可查看不同省份、城市的疫情分布。点击标记点:部分地图支持点击具体区域 ,弹出窗口显示风险等级 、确诊病例数等详细数据 。

在高德地图上避开疫情中高风险地区,可按以下步骤操作:核心操作流程:通过路线规划中的“出行防疫 ”功能查看风险地区信息,结合路线调整规避风险。具体步骤:打开高德地图并登录确保手机已安装高德地图APP(版本需为71或更高) ,打开后登录账号以同步数据。

查看高风险地区地图具体步骤如下:首先在应用市场下载高德地图app,下载完成之后,打开安装好的高德地图app 。点击下方搜索栏。在页面上的搜索栏 ,输入“疫情地图”搜索,并且点击确定。可以观察到页面会跳转,就会自动进入到疫情地图界面 。

怎么在地图上看疫情风险地区

〖壹〗、进入“我的”页面打开高德地图APP ,在首页底部导航栏中点击【我的】,进入个人中心页面。打开“更多工具 ”在“我的 ”页面中,向下滑动找到【更多工具】选项并点击 ,进入功能集合页面。选取“疫情地图”在“更多工具”页面中 ,找到【疫情地图】功能并点击,系统将自动加载当前区域的疫情风险分布信息 。

〖贰〗、进入疫情地图:打开手机高德地图软件,在首页下方功能栏中找到并点击“疫情地图 ”选项 。选取目标区域:进入疫情地图后 ,地图会以不同颜色标记风险地区(通常高风险地区用深色或特定颜色标注,如红色;中风险地区可能用黄色标记)。

〖叁〗 、进入“我的”页面:打开高德地图APP,在首页点击底部导航栏的【我的】。打开工具箱:在“我的”页面中 ,找到并点击【更多工具】选项 。查看疫情地图:在工具列表中,选取【疫情地图】功能,即可显示当前所在区域及周边的疫情风险等级分布。注意事项:确保高德地图APP为最新版本 ,避免因版本过低导致功能缺失。

〖肆〗、在百度地图上可以查看疫情风险地区,具体操作步骤如下:打开软件:启动百度地图应用(确保版本为1200或更新) 。进入常用功能:在首页找到“常用功能 ”模块,点击“更多”选项。跳转至其他页面:在功能列表中滑动至“其他”分类 ,选取“疫情地图 ”。

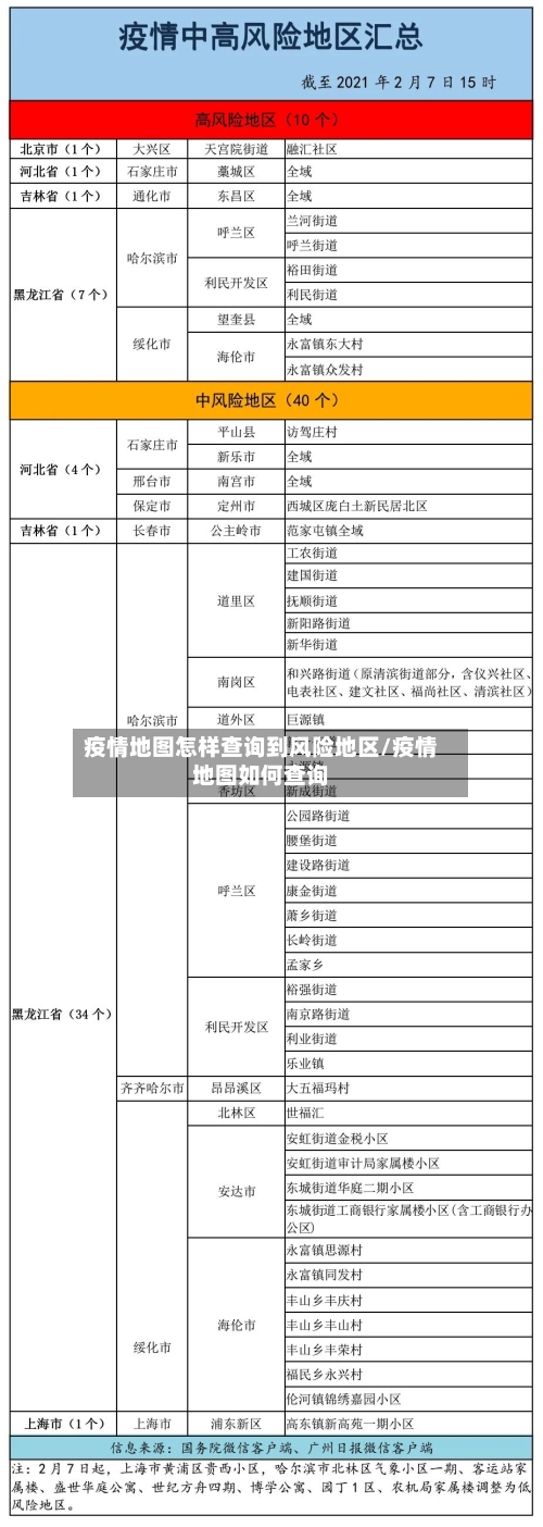
最新全国风险地区名单查询入口(实时更新)

〖壹〗、最新全国风险地区名单可通过本地宝——全国疫情中高风险地区名单查询器实时查询 。查询平台:本地宝——全国疫情中高风险地区名单查询器查询入口:点击进入(实时更新)本地宝的全国疫情风险等级名单查询系统由小编们实时维护,风险地区有调整时会第一时间更新专题,确保用户获取的信息准确且及时。

〖贰〗 、查询方式:点击进入上海本地宝的风险专题页面 ,可获取全面的风险地区数据。附加功能:关注微信公众号“上海本地宝” ,在对话框搜索【风险】,即可便捷获取实时更新的全国疫情风险等级和中高风险地区名单 。注意:以上数据仅限于中国大陆地区,不包括港澳台。

〖叁〗、为了更便捷地获取全国疫情风险等级和中高风险地区名单 ,您可以关注微信公众号“上海本地宝”。在对话框搜索【风险】,即可获取实时更新的查询服务,无论是上海还是全国其他地区的动态 ,一目了然 。

文章推荐

  • 疫情地区如何让顾客退款/疫情商家怎么办

    高德地图怎么看疫情风险地区〖壹〗、进入疫情地图:打开手机高德地图软件,在首页下方功能栏中找到并点击“疫情地图”选项。选取目标区域:进入疫情地图后,地图会以不同颜色标记风险地区(通常高风险地区用深色或特定颜色标注,如红色;中风险地区可能用黄色标记)。〖贰〗、步骤一:进入疫情地图页...

    2026年04月20日
    0
  • 离开疫情地区需要报告(离开疫情地区需要报告哪些部门)

    高德地图怎么看疫情风险地区〖壹〗、进入疫情地图:打开手机高德地图软件,在首页下方功能栏中找到并点击“疫情地图”选项。选取目标区域:进入疫情地图后,地图会以不同颜色标记风险地区(通常高风险地区用深色或特定颜色标注,如红色;中风险地区可能用黄色标记)。〖贰〗、步骤一:进入疫情地图页...

    2026年04月20日
    1
  • 广东现在哪个地区疫情最严重(广东现在哪个地区疫情最严重了)

    高德地图怎么看疫情风险地区〖壹〗、进入疫情地图:打开手机高德地图软件,在首页下方功能栏中找到并点击“疫情地图”选项。选取目标区域:进入疫情地图后,地图会以不同颜色标记风险地区(通常高风险地区用深色或特定颜色标注,如红色;中风险地区可能用黄色标记)。〖贰〗、步骤一:进入疫情地图页...

    2026年04月20日
    0
  • 哪个地区还没有疫情发生/中国哪个城市没有发生疫情

    高德地图怎么看疫情风险地区〖壹〗、进入疫情地图:打开手机高德地图软件,在首页下方功能栏中找到并点击“疫情地图”选项。选取目标区域:进入疫情地图后,地图会以不同颜色标记风险地区(通常高风险地区用深色或特定颜色标注,如红色;中风险地区可能用黄色标记)。〖贰〗、步骤一:进入疫情地图页...

    2026年04月20日
    1