医护人员抗疫补贴发放标准
〖壹〗、补助标准:每人每天300元。参加疫情防控的其他医务人员和防疫工作者:补助对象:参加疫情防控的其他医务人员和防疫工作者 。补助标准:每人每天200元。补助范围补助范围包含治疗 、接诊、护理、核酸检测等多项工作。

〖贰〗 、上海部分一线抗疫医务人员已收到6000元一次性津贴,但并非所有医务人员均已到账 ,具体到账情况因单位、岗位及发放进度而异 。

〖叁〗、政策背景与实施情况高平市作为山西省下辖的县级市,在疫情期间积极响应国家号召,为一线医护人员发放一次性补助。此次发放标准为每人5000元 ,覆盖参与抗疫的医务人员,包括核酸采样 、临床救治等岗位。
〖肆〗、补贴发放对象与标准医务人员:按照国家规定落实临时性工作补助,覆盖直接参与疫情防控的一线医疗人员 。社区工作者:参与社区疫情防控的人员可获得适当临时性工作补助。志愿者:社区志愿者可领取适当临时性补贴。

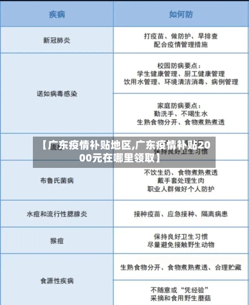
疫情补贴2000元传闻不实
疫情补贴2000元传闻不实 。传闻来源与性质:该传闻源于某全国政协委员在会议期间提出的建议 ,内容为“政府向每人发放2000元疫情补贴,且需在半年内消费完毕 ”。但需明确的是,此建议仅为提案 ,并未进入政策实施阶段。近来,国家层面未出台统一发放2000元疫情补贴的政策,相关传闻缺乏官方依据。
凭身份证领2000元疫情补贴的传闻是假的 。首先,从经济负担角度分析 ,中国人口基数庞大,若每人发放2000元补贴,所需资金规模将远超国家财政承受能力 ,甚至可能对经济发展造成严重冲击。此类“普惠性补贴”缺乏现实可行性,仅从经济层面即可判断传闻不实。
龚副院长被免职与床上用药过猛的传闻无关,官方通报其被免职和党内严重警告是因为违规接受患者家属宴请并收受了2000元礼金 。具体分析如下:官方回应:湘雅医院党委宣传部负责人明确表示 ,龚志成的事件与网络传言不符,其被免职和党内严重警告是因为违规接受患者家属宴请并收受了2000元礼金。
关于深圳每人发放一千元补贴的传闻,并非全真。在深圳 ,并非每一位市民都能享受到这笔补贴 。以我所在的工厂为例,数千员工中并没有人领到这笔钱。因此,这可能仅限于符合条件的人群才能领取 ,而我们并没有享受到这项福利。即使在疫情期间工厂停工,我们也没有得到这笔补贴 。
误解来源和可能性分析这类传闻常因个别案例被曲解扩散。
广东省卫健委新冠疫情补偿办法
广东省卫健委对于新冠疫情的补偿办法主要包括工伤赔偿、抗疫补贴以及相关的经费保障政策。工伤赔偿:对于因履行工作职责感染新型冠状病毒肺炎的医护及相关工作人员,应认定为工伤,并依法享受工伤保险待遇 。具体的赔偿标准依据《工伤保险条例》第三十五条执行 ,这可能包括一次性伤残补助金和按月支付的伤残津贴等。
新冠肺炎重症患者补助标准主要聚焦于医疗费用补助,国家确保重症患者医疗费用全面保障,个人负担部分由财政全额补助 ,但无统一“国家补助标准”,具体政策因地区和情境而异。
要领取新冠住院财政补助,需按以下步骤进行:了解政策和条件首先需明确所在地区或国家关于新冠住院财政补助的具体政策及资格要求。
感染新冠后医保可以报销 。早在2020年 ,国家卫健委发布了《关于新型冠状病毒感染肺炎疫情防控有关经费保障政策的通知》,明确确诊新冠患者的就医费用由国家承担。
?哪个地区在去年防疫成本最大
〖壹〗 、去年防疫成本最大的地区是广东省。以下是具体分析:广东省防疫支出规模广东省2022年防疫支出接近700亿元,显著高于其他省份 。其支出规模是河南省和浙江省(均接近400亿元)的近两倍 ,是北京市(约300亿元)的两倍以上。支出构成与影响因素 核酸检测:广东省作为人口大省(常住人口超2亿),2022年下半年疫情反弹期间大规模开展混检。
〖贰〗、广东省在去年(2022年)防疫成本最大,支出接近700多亿 。以下是具体分析:广东省防疫支出规模广东省2022年防疫支出接近700亿元 ,显著高于其他省份。例如,河南省和浙江省的支出接近400多亿元,而首都北京的总费用约为300亿元,位居第五。
〖叁〗、疫病防控 非洲猪瘟、禽流感等重大动物疫病仍呈多点散发态势 ,2024年农业农村部监测数据显示,生猪养殖场户的疫病防控成本同比增加18% 。部分中小养殖场因生物安全设施投入不足,面临更高风险。 饲料成本 豆粕费用较2021年高位虽有所回落 ,但仍在4000元/吨以上波动,玉米费用同比上涨7%。
〖肆〗 、西北地区:“踩踏式 ”下跌,陕西延续昨日跌势 ,单日跌幅为0.82元/公斤,其生猪费用已取代新疆“吊车尾”的位置,甘肃有下落至14元/公斤的态势 ,每个区域的生猪均价在148 - 150元/公斤之间 。
疫情补贴款怎么领?
疫情国家补贴政策可以通过以下两种方式领取:通过第三方支付平台领取 打开平台:首先,打开你的第三方支付平台应用。 进入服务页面:在主页上,点击“市民中心”或“城市服务 ”进入相关服务页面。 选取社保:在市民中心页面 ,点击“社保”或“社保卡”选项。
疫情补贴款可通过当地政务服务网进行线上申请,具体步骤如下:准备工具与平台需准备一台可联网的电脑,并访问所在地区的政务服务网(如以广东为例) 。进入政务服务网并搜索关键词在百度等搜索引擎中输入“当地政务服务网 ”(如“广东政务服务网”),进入官方网站后 ,在搜索框中输入“疫情补贴”关键词。
疫情国家补贴政策的领取方式主要有两种:第一种是通过第三方支付平台领取:首先,用户需打开常用的第三方支付平台应用。进入主页后,点击“市民中心”或“城市服务 ”入口 。在市民中心页面中 ,选取“社保”或“社保卡”相关选项。
关注官方通知:通过当地人社局、政府官方网站或社区公告获取补贴政策详情,确认申请条件、时间及方式。准备材料:通常需提供身份证 、失业证明(如离职证明、社保缴费记录)、银行账户信息等,部分地区可能要求居住证明或疫情期间收入损失说明 。
疫情补贴可以通过微信里面的城市服务界面领取 ,具体的操作步骤如下:通过微信领取进入微信【服务】界面 首先,打开微信,在我的界面 ,点帆差击【服务】。点击【城市服务】然后,进入服务界面,点击【城市服务】。点击【社会综合】接着 ,在服务界面,点击【社会综合】 。
疫情补贴的领取需满足特定条件并遵循相应流程,具体如下:领取条件失业保险缴费要求:申请人需连续缴纳失业保险满一年及以上。此条件确保补贴覆盖长期参保的失业人员,体现社保制度的公平性。失业原因限定:仅针对因个人原因(如主动离职 、合同到期不续签等)在疫情期间解除劳动合同的失业者 。
一次性留工培训补助,广东省这样发
提供主动申领渠道:属于补助对象的企业、单位在本地发放一次性留工培训补助1个月后仍未收到补助的 ,可登陆省政务服务平台系统或到当地社会保险经办机构、人力资源综合服务大厅填写相关信息提交补助申请,由当地社保经办机构在1个月内审核 、发放。
一次性留工补助是指对于累计出现1个以上(含1个)中高风险疫情地区的市(地、州、盟) 、县(市、区、旗),可以对受新冠肺炎疫情严重影响暂时无法正常生产经营的中小微企业进行补贴。对于该项补助 ,企业不需要提供员工花名册以、生产经营情况证明 、培训计划和培训合格证书。
“口罩 ”期间滞留补助 。一次性留工补助,是社会保险经办机构通过大数据比对,按照该企业参加失业保险人数 ,按每人不超过500元的标准直接发放补助,地市或者区县本年度内累计出现1个以上中高风险地区,即可启动一次性留工培训补助政策。珠海 ,广东省地级市,位于广东省珠江口的西南部。
一次性留工补助是公司自己留的 。留工培训补助是补贴到企业、单位。每名参保职工500元的标准向企业、单位发放一次性留工培训补助,即补助金额等于参保人数乘以500元。由企业自行安排发放给员工还是留作集体用等 。一次性留工补助是疫情期间国家关于失业保险功能作用的一项补助 ,东莞市已经启动发放。