【济南有什么疫情风险地区,山东济南有什么区?】

济南有中高风险吗

〖壹〗 、信息公开与政策透明:所有疫情信息第一时间向社会公布,包括病例轨迹、管控措施、风险等级等 ,避免谣言传播,增强公众信任。同时明确济南不属于中高风险区,不得对返乡人员强制管理 ,体现了政策的人性化和科学性,为人员流动和复工复产提供了便利 。济南的疫情防控实践,为其他城市提供了可借鉴的范本:通过快速响应 、科技支撑、民生保障和信息公开 ,实现了疫情防控与社会发展的“双赢 ”。

【济南有什么疫情风险地区,山东济南有什么区?】-第1张图片

〖贰〗、有中高风险。根据国务院联防联控机制有关规定,经综合研判,市委统筹疫情防控和经济运行工作领导小组(指挥部)决定 ,自即日起将:25处高风险区调整为低风险区 ,新增343处高风险区,新增1处低风险区(商河县除高风险区外的其他区域),名单见附件 。

【济南有什么疫情风险地区,山东济南有什么区?】-第2张图片

〖叁〗 、济南近来没有中高风险区 ,全域低风险。疫情实时变动,点击进入全国疫情风险等级查询入口济南市关于划定新冠肺炎疫情风险区域的通告根据国务院联防联控机制有关规定,经综合评估研判 ,济南市委统筹疫情防控和经济运行工作领导小组决定,自2022年4月6日0时起,在济南市商河县划定封控区、管控区、防范区。

〖肆〗 、整个济南市属于低风险地区 ,没有中高风险区域,但济南属于重点地区,周边地市会对重点地区的人员和车辆有所限制 。

济南还属于高风险地区吗

山东省济南市不是高风险地区。通过查询相关公开资料信息显示 ,截止到2023年1月1日,依据传染病防治法,对新冠病毒感染者不再实行隔离措施 ,不再判定密切接触者 ,不再划定高低风险区。

济南现在还有0个高风险地区 。截至12月24日16时,全国近来有6个高风险区 、13个中风险区,涉及内蒙古呼伦贝尔市和通辽市、辽宁省大连市、上海市 ,以及云南省瑞丽市等地区 。没有济南,由此可知济南现在还有0个高风险地区。

济南有高风险区。通过查询相关公开信息显示,截止2022年12月10日13时 ,济南共有低风险地区14处,高风险地区3757处 。疫情期间注意:不要上下或者内外反戴口罩,更不要戴口罩时露出口鼻 ,勤洗手洗手时尽量用流动的水,并使用肥皂或洗手液。

济南近来没有中高风险区,在济人员返乡不受影响济南市的确诊病例是外地感染的本土病例 ,所以济南没有中高风险区,济南市民可以放心生产生活。济南疾控春节期间疫情防控健康提醒:中 、高风险地区严格限制出行 。针对这部分溢出人员将实行14天集中隔离和7天居家健康监测。中、高风险地区所在县人员暂缓来济。

济南市中区属于什么风险

〖壹〗、济南市中区属于低风险区域 。为统筹疫情防控和经济发展,适应我市疫情防控形势需要 ,严把“外防输入”关口 ,现就加强入济返济人员管理服务相关事项通告如下:省外入济返济人员应提前3天向所在社区(单位 、酒店、村)报备,须持有48小时内核酸检测阴性证明,抵达后第1天和第3天各进行1次核酸检测。

〖贰〗、济南市中区不是低风险。截止至2022年10月29日 ,市中心暂无高中低风险地区,全域都是常态化防控区域 。济南防疫政策:对7天内有高风险区旅居史的人员,采取7天集中隔离医学观察。对7天内有中风险区旅居史的人员 ,采取7天居家隔离医学观察,如不具备居家隔离医学观察条件,采取集中隔离医学观察。

〖叁〗 、没有 。截止2022年10月15日 ,通过查询相关资料显示,济南的回民小区属于我国的低风险地区,因此该小区是没有被冻结的 ,是位于山东省济南市市中区趵突泉南路 。

〖肆〗、纬二路(经四路至经七路段):南北向核心干道,针对双排停车、占用消防通道等高风险违停行为加强监管。特别提醒:严管路段均已设置明显的禁停标识,驾驶员需严格遵守“入位停车”规定。临时停车时 ,应优先选取合法停车场或路内停车泊位 ,避免因侥幸心理导致罚款 、记分甚至车辆拖移 。

〖伍〗、有。根据疫情查询,截止到2022年10月4日,济南市中区属于高风险地区 ,有疫情,非必要不前往,出行需严格佩戴好口罩 ,遵守疫情防控准则。

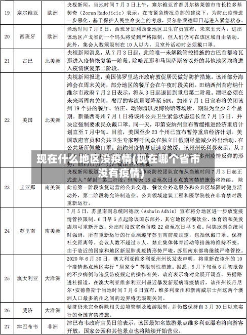
山东中高风险地区有哪些

截至2022年3月3日17:50,山东中风险地区为青岛市黄岛区九龙江路53号甘水湾小区,暂无高风险地区 。

截止2021年8月13日山东一共有三个中高风险地区如下:中高风险地区判断标准 是地域 ,以街道、乡镇为基本单位。是时间,最长潜伏期14天为一个单位。是疫情,有多少病例 ,有没有发生聚集性疫情 。具体标准是一个街道在14天内有没有新冠肺炎确诊病例,有多少,来划分。

近来青岛莱西市 ,滨州市 ,淄博市,德州禹城市,威海市为高风险地区。疫情的高中低风险地区划分标准是依据一个街道或者乡镇14天内是否有新冠确诊病例 、有多少病例 ,来进行划分高中低这三个风险等级,且具体的划分标准还需要按照新冠肺炎疫情转变进行适时调整 。

济南是高风险还是低风险地区

济南出入最新规定如下:进济南人员规定 健康码与核酸检测:需持健康码绿码,并持有有效的核酸检测阴性证明。 报备要求:所有外地入济返济人员均需提前进行报备。 中高风险地区人员:非必要不来济返济 ,特殊情况需提前报备并遵循当地隔离政策 。 低风险地区人员:建议抵达后尽快进行核酸检测 。

济南属于低风险地区,健康码或行程码不带星号,外地来济停留4小时以上 ,行程码也不会带星号。

济南的各个地区不同,有高风险地区,也有低风险地区。滨州日报告新增无症状感染者连续12天下降 ,社会面连续10天“动态清零 ”,降至低风险地区 。4月1日下午,滨州市召开第二十场疫情防控新闻发布会 ,副市长杜玉杰出席发布会 ,介绍全市新冠肺炎疫情防控工作有关情况,并回答记者提问。

整个济南市属于低风险地区,没有中高风险区域 ,但济南属于重点地区,周边地市会对重点地区的人员和车辆有所限制。

是的,济南属于低风险地区 ,济南遥墙机场正常开放,只是近期航班较少 。

济南是低风险地区。济南近来没有中高风险区,全域低风险 ,但是采取了封控管理措施。

文章推荐

  • 【怎么查询疫情地区问题,如何查疫情详细地区】

    济南有中高风险吗〖壹〗、信息公开与政策透明:所有疫情信息第一时间向社会公布,包括病例轨迹、管控措施、风险等级等,避免谣言传播,增强公众信任。同时明确济南不属于中高风险区,不得对返乡人员强制管理,体现了政策的人性化和科学性,为人员流动和复工复产提供了便利...

    2026年04月24日
    0
  • 宁波哪里疫情高风险地区/宁波高风险地区吗

    济南有中高风险吗〖壹〗、信息公开与政策透明:所有疫情信息第一时间向社会公布,包括病例轨迹、管控措施、风险等级等,避免谣言传播,增强公众信任。同时明确济南不属于中高风险区,不得对返乡人员强制管理,体现了政策的人性化和科学性,为人员流动和复工复产提供了便利...

    2026年04月24日
    0
  • 千川去疫情地区怎么报备/千川去疫情地区怎么报备的

    济南有中高风险吗〖壹〗、信息公开与政策透明:所有疫情信息第一时间向社会公布,包括病例轨迹、管控措施、风险等级等,避免谣言传播,增强公众信任。同时明确济南不属于中高风险区,不得对返乡人员强制管理,体现了政策的人性化和科学性,为人员流动和复工复产提供了便利...

    2026年04月24日
    0
  • 【存在疫情情况地区,地方防控疫情存在的问题】

    济南有中高风险吗〖壹〗、信息公开与政策透明:所有疫情信息第一时间向社会公布,包括病例轨迹、管控措施、风险等级等,避免谣言传播,增强公众信任。同时明确济南不属于中高风险区,不得对返乡人员强制管理,体现了政策的人性化和科学性,为人员流动和复工复产提供了便利...

    2026年04月24日
    0