昆山固守防“一人之力特害干倒一片
昆山通过强化防控措施 、完善应急机制及关注区域联动影响 ,有效防范“一人之力特害干倒一片”的疫情扩散风险 。具体措施如下:强化常态化防控与民间生活应激机制昆山与上海地理位置相邻,疫情防控需应对跨区域传播压力。


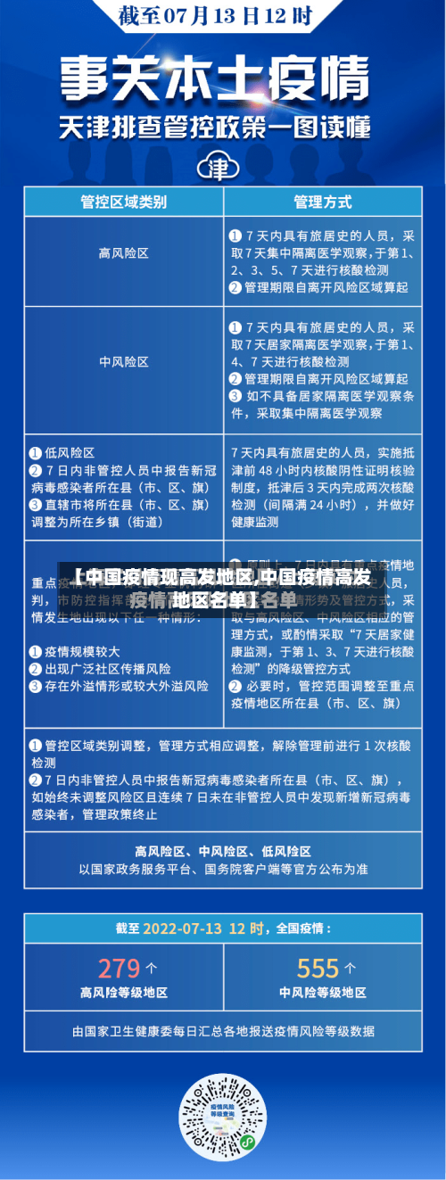
昆山疫情最新通报(持续更新)
〖壹〗、第25例:外省市返昆山人员,住址为玉龙社区娄邑小区 ,在集中隔离点筛查发现。第26-28例:均为无症状感染者11的密接,昆山市某企业工作人员,住址为企业宿舍 ,在集中隔离点筛查发现 。第29例:无症状感染者12的密接,外省市返昆山的企业货运人员,住址为吴中区甪直镇长虹北路 ,在集中隔离点筛查发现。
〖贰〗、昆山市2022年第20号疫情防控通告核心内容如下:实施时间:2022年4月2日零时至4月6日24时。核酸检测:4月2日至4月6日全市开展多轮区域核酸检测 。所有单位 、公共场所及村、社区出入须凭24小时内核酸阴性证明或当日采样记录(需有前一日阴性记录)。未参加检测者苏康码赋黄码。
〖叁〗、自2022年4月21日23时起,昆山市新增两处中风险地区,分别为通湖路公园壹号13幢,中山路假日花苑3幢 、4幢 。同时 ,昆山市划定了新增封控区、管控区,并明确了相应管控措施。
昆山市疫情防控2022年第20号通告(升级疫情防控措施)
〖壹〗、实施时间:2022年4月2日零时至4月6日24时。核酸检测:4月2日至4月6日全市开展多轮区域核酸检测。所有单位 、公共场所及村、社区出入须凭24小时内核酸阴性证明或当日采样记录(需有前一日阴性记录) 。未参加检测者苏康码赋黄码。社区管理:村、社区实行查验式管理,仅保留1-2个出入口 ,24小时安保值守。
〖贰〗、围合区域内实行静态管理,区域内有阳性感染者的居民小区严格落实封控 、管控措施,其他居民小区实施静态管理 ,非必要不外出,保障紧急就医、生活物资运输、垃圾清运等正常通行 。2,静态管理期间 ,继续严格落实《昆山市疫情防控2022年第20号通告》要求,鼓励居民居家办公 、线上购物,实行无接触接收。
〖叁〗、022年昆山张浦镇疫情最新管控政策如下:区域划分与基础管控原则:根据疫情防控形势 ,划定张浦镇(含封控区、管控区)为防范区。防范区内强化社会面管控,严格限制人员聚集 。封控区与管控区措施封控区:继续实行“区域封闭 、足不出户、服务上门 ”的管理措施。
〖肆〗、宜兴市疫情防控通告(2022年第20号)主要内容如下:新增初筛阳性人员情况3月29日晚,宜兴市在集中隔离点管控人员核酸检测中发现1名初筛阳性人员。该人员系第14号通告无症状感染者的密切接触者,为宜兴宏德食品厂职工 ,吃住均在厂区宿舍 。区域全员核酸检测安排3月29日晚,宜兴市在丁蜀镇开展区域全员核酸检测。
〖伍〗 、苏州市疫情防控2022年第221号通告核心内容如下:疫情概况:11月27日0时至24时,苏州无新增本土确诊病例 ,新增本土无症状感染者88例。感染者来源分类:隔离中发现:54例,涉及常熟市、相城区、张家港市 、苏州高新区、吴江区、昆山市等多地,多为集中隔离点或封闭管理区域人员 。
2022昆山张浦镇疫情最新管控政策
〖壹〗、022年昆山张浦镇疫情最新管控政策如下:区域划分与基础管控原则:根据疫情防控形势 ,划定张浦镇(含封控区 、管控区)为防范区。防范区内强化社会面管控,严格限制人员聚集。封控区与管控区措施封控区:继续实行“区域封闭、足不出户、服务上门”的管理措施。管控区:继续实行“人不出区 、严禁聚集、错峰取物”的管理措施 。
〖贰〗、月22日:张浦镇新联华购物广场。3月23-25日:千灯镇苏州奈那卡斯精密压铸有限公司 、卫泾公寓;张浦镇中昆食品有限公司、江南春堤、天环冷链 、周巷五金店、香满红卤菜店等。
〖叁〗、开放 。昆山丹桂园位于江苏省苏州市昆山市张浦镇阳光中路。截止到2022年9月28日,苏州市防控指挥部公告 ,全市疫情减缓,实行常态化管理,交通 ,经营场所开放。昆山丹桂园按照规定也开放 。早上九点开启到晚上六点关闭,对游观的人员做好登记,按规定出示核酸检测和行程码。
〖肆〗 、普通商品住房补贴:原0.5%购房补贴政策已提前至2025年10月31日截止(不含人才房和拆迁安置房)。注意事项:人才房票补贴需严格审核就业、创业及社保缴纳条件 。购房推荐项目可根据自身需求选取,政策适用性以昆山市全局性规定为准 ,张浦镇作为行政区域直接执行。
〖伍〗、综上所述,昆山张浦在某些方面存在不足和待改进之处,主要包括交通状况、生活配套设施和经济产业结构等方面。这些因素影响到了当地居民的生活质量和便利度 。然而 ,随着持续的发展和政策的引导,张浦镇也在不断努力改进和优化这些方面,以期提供更好的生活和工作环境。
昆山有疫情小区和发生日期
〖壹〗 、昆山开发区 ,2022年4月1日。通过查询根据国家疫情防控中心显示:自2022年4月1日0至24时,江苏昆山无新增新冠肺炎本土确诊病例,新增本土无症状感染者5例 ,经初步流调,病例出现地区为昆山开发区:黑龙江路赵浦路公交站台(西侧)、爱华园。
〖贰〗、确诊病例:病例1-2:苏州工业园区唯亭街道云顶花园,隔离中发现 。病例3:昆山市玉山镇震川西路364号 ,隔离中发现。病例4:吴江区盛泽镇溪东小区二区,重点人员筛查中发现。无症状感染者:常熟市:涉及常福街道 、东南街道、沙家浜镇等,发现方式包括隔离、重点人员筛查 、密接筛查及“落地检 ” 。
〖叁〗、昆山市疫情防控2022年第28号通告核心内容如下:封控管理区域 共青小区:A区、B区 赵厍花园:A区 、B区 执行时间:自2022年4月4日5时起实施封控管理,解封时间根据疫情防控形势另行通知。封控管理原因 上述小区近期出现多例阳性感染者 ,经疾控专家研判,存在较大疫情传播风险。
〖肆〗、月26-28日:千灯镇双刚过桥米线;张浦镇瑞兴商标织造有限公司、牡丹苑 、益海嘉里(昆山)食品工业有限公司、新联华购物广场等;昆山开发区菁英汇、玉龙菜场;巴城镇沈家浜、蜜雪冰城(景城路)等 。