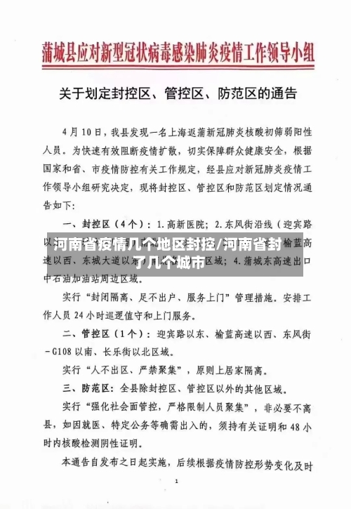
郑州金水区封控区管控区最新范围
金水区部分地区属于管控区,同时部分地区属于封控区。

金水区:国基路街道办事处金印社区美景花郡由封控区调整为管控区。

郑州市89号通告中管控区为按照第69号、75号 、79号、80号、82号 、84号、85号通告所划定封控区内的其他区域 ,但未直接给出具体管控区详细名单 。管控区范围确定依据:89号通告明确,管控区是结合69号、75号 、79号、80号、82号 、84号、85号通告内容,将原封控区内的其他区域调整而来。
郑州管控区的划分标准为该封控区所在社区(行政村)的其他区域。具体说明如下:划分依据:当某一区域被划定为封控区后 ,其所在的整个社区(行政村)范围内,除去封控区本身,剩余的其他区域即被划定为管控区 。
注:图片为通告附带的区域分类管理示意图 ,展示了封控区、管控区 、防范区的具体范围。)闭环管理保障措施 人员通行:特种车辆、医疗救治、民生保障、疫情防控工作人员凭48小时核酸检测阴性证明及加盖公章的工作单位证明出入闭环区域。
郑州金水区是管控区 。根据河南省郑州市当前疫情防控形势变化,为有效阻断疫情传播,切实保障人民群众生命安全和身体健康 ,现就金水区 、管城区、惠济区部分区域实行分类管理。管控区是指近7天内无阳性感染者报告的居住小区、自然村或单位 、场所,实施7天居家健康监测,人不出小区、严禁聚集。

河南疫情严重地区有哪些?
022年3月 ,河南省内有疫情发生的城市包括郑州市、周口市 、焦作市、濮阳市、商丘永城 、开封市、信阳市、洛阳市 。以下是这些地区的相关情况说明:郑州市作为河南省省会,郑州市疫情动态受广泛关注。可通过官方渠道获取确诊病例和无症状感染者数据详情 、中高风险区名单、封控区和封闭区名单等信息。
郑州市、许昌市、漯河市 。根据河南疫情信息查询,截止到2022年12月13日,河南疫情最严重的几个城市是郑州市 、许昌市、漯河市。河南省 ,简称“豫”,中华人民共和国省级行政区。省会郑州。
然而过了湖北武汉之后,就是河南信阳 ,这也是信阳疫情严重的原因之一 。河南是劳务大省 河南的人口是比较多的,是中国少有的几个人口大省之一。另外河南还有一个称号,叫做劳务输出大省 ,武汉地区有很多打工者都来自于河南。
河南省内近来疫情最严重的五个城市为:郑州市、许昌市 、漯河市、平顶山市、鹤壁市 。
国内 河南省安阳市现有确诊的新型冠状病毒肺炎患者有462例,因此,可认为近来国内新冠病毒最严重的地区是河南省安阳市 ,而且安阳市中还存在着两个高风险地区,分别为育才中学和古贤镇全域。但是,据相关信息报道 ,河南本次的疫情已基本控制,扩散风险已降低。
郸城县 。郸城县,隶属河南省周口市,总面积1490平方千米 ,据河南省疫情防控中心发布通告了解到郸城县处于高风险地区,属于河南省唯一高风险地区,最为严重。
郑州几号全部解封
郑州没有明确统一的“全部解封 ”日期 ,主城区除封管控区域外地区在5月10日24时结束“足不出区 、严禁聚集”措施,而封控区、管控区、防范区的解封需满足连续14天无新发感染者等多项指标综合研判后确定,且以市疫情防控指挥部办公室通告为准。
近来郑州港区全部解封的具体日期尚未公布 。以下是关于郑州港区解封的详细信息:交通管控时间:郑州港区近来实行14天交通管控 ,开始时间为4月15日12时,原定结束时间为4月28日12时。但这一时间是暂定的,需要根据疫情情况判断 ,官方通告中并未明确指明结束时间。
如果疫情能够得到有效控制,预计郑州在11月底有可能实现全部解封 。但这一预测基于疫情控制情况,实际解封时间可能会有所变动。部分区域解封情况 尽管整体疫情形势严峻 ,但郑州已经有部分地区陆续开始解封。各区在遵循郑州市149号通告的前提下,对区域内符合条件的小区分批恢复正常生活秩序。
2022郑州疫情中原区封控区管控区防范区有哪些?附地图
〖壹〗 、封控区:石佛街道育林社区五龙新城香榭园小区,实行“区域封闭、足不出户、服务上门”管理 。管控区:化肥东路(在建)以东 、嵩山北路(在建)以西、曙光路(规划)以南、东风西路(在建)以北区域,实行“人不出区、严禁聚集 ”管理。
〖贰〗 、地图信息情况郑州官方未发布防范区地图 ,仅通过文字形式明确封控区域范围。提供的图片仅为示意图,不可作为实际防控区域划分依据 。防范区管理措施 人员流动限制:非必要不外出,确需外出需凭48小时内核酸检测阴性证明。
〖叁〗、022年郑州中原区并未全区封闭 ,非封控区、管控区和防范区内人员可自由进出中原区。具体管理措施如下:封控区:全体人员实行“区域封闭 、足不出户、服务上门”管理措施,需按照疫情防控规定进行核酸检测 。封控区范围根据疫情传播风险动态调整,具体名单可通过官方渠道(如郑州本地宝公众号)查询。
〖肆〗、郑州市新冠肺炎疫情防控指挥部办公室发布了2022年57号通告 ,自2022年4月6日0时起,对中原区 、郑东新区的部分区域解除封控或管控管理,具体如下:中原区解除封控管理区域:林山寨街道办事处百花社区互助路9号院2号楼4单元、西流湖街道办事处凯旋路社区启福尚都A区5号楼1单元。