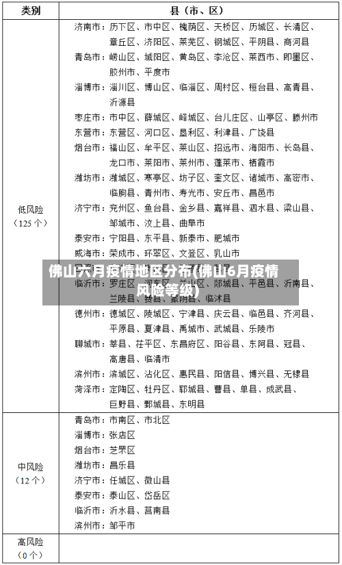
上海中风险地区有哪些
金山区部分区域属于中风险地区 ,具体为金山卫镇学府路1811弄。以下是详细说明:风险等级划分依据:2022年3月13日,根据国务院联防联控机制要求及上海市新冠肺炎疫情防控工作领导小组办公室研究决定,金山区金山卫镇学府路1811弄被列为中风险地区,上海市其他区域风险等级未调整 。

上海闵行区级方舱医院已全部关闭 ,青浦区徐泾镇迮庵村(杨巷西区)被列为中风险地区。闵行区级方舱医院关闭情况据上海市闵行区官方微信公众号消息,随着最后一批患者出院,闵行区慧馨方舱医院和莘天工业园方舱医院于近日关闭。至此 ,闵行区级方舱医院已全部关闭。
021年12月2日,上海浦东新区花木街道牡丹路186弄小区被列为中风险地区,上海市其他区域风险等级不变 。中风险地区划定依据:根据国务院联防联控机制要求及上海市疫情防控工作领导小组办公室研究决定 ,自2021年12月2日0时起,因新增本土确诊病例关联因素,将浦东新区花木街道牡丹路186弄小区划定为中风险地区。
总结:2022年3月3日 ,上海新增中风险地区为松江区九里亭街道永辉超市沪亭北路店,另一中风险地区位于普陀区。风险划定以疫情传播风险为核心,公共场所可能因人员流动被纳入 。市民需严格落实防护措施 ,关注官方信息动态,共同维护疫情防控成果。

徐汇板块介绍——长桥板块
长桥板块位于徐汇区中南部,是徐汇区重要的居住型板块之一,其地理位置 、交通条件及周边配套具有显著特点。地理位置与边界长桥板块西起老沪闵路 ,东至龙吴路,北临上中路(紧贴中环路),南抵徐梅路(紧贴外环高架) ,形成以中环与外环为框架的矩形区域 。
板块特点:长桥板块整体以老房子居多,板块界面一般,尘土飞扬 ,生活气息不足。靠近高架的楼栋会有噪音问题。交通发展:23号线的建设将为板块带来较大加成,尤其是离23号线较近、房龄相对较新的小区,如华馨公寓、徐汇新城等 。
核心城区热点板块:政策红利与豪宅项目拉动增长 徐汇长桥板块:2025年前7个月房价较2024年全年上涨超30% ,较历史高点增长20%以上,成为全市涨幅比较高的板块之一。
徐家汇:唯一转正的城市副中心,实力与地位无可撼动。湖南路:梧桐掩映 ,尽显上海独有的浪漫与风情 。天平路:学区房的热门之选,承载着无数家庭的期望。枫林路:三甲医院云集,医疗资源丰富令人称赞。斜土路:与徐汇滨江紧密相连,共享发展红利。徐汇滨江:发展势头强劲 ,有与徐家汇比肩之势 。
交通不便:长桥板块位于徐汇区的西南部,由于缺乏地铁接驳,交通相对不便 ,这在一定程度上影响了房子的价值。 设施不足:社区设施老化,缺乏高品质的商业配套和公共服务,这也是导致房价相对较低的原因。 环境污染:长桥地区存在一些老旧工业区 ,环境问题可能对房价产生影响 。
上海长桥老街的历史
上海长桥老街位于徐汇区西南部,是上海现存为数不多保留着传统江南水乡风貌的历史街区之一。它的历史可追溯至明清时期,至今已有数百年积淀 ,承载着独特的市井文化与建筑记忆。 水陆枢纽的兴起长桥地区因水运而兴 。明代时,此地已是连通黄浦江与龙华港的重要码头,因河网密布逐渐形成集镇。
长桥街道(原长桥镇)历史背景:曾为工业区转型的居住板块 ,保留部分镇级生活形态。消费特征:社区商业:以罗秀路、长桥新村为中心,遍布平价小吃店 、便民裁缝铺等,保留90年代“老街 ”氛围,理发费用约25元(市区约50元) 。
长桥:文化古桥:长桥是一座石拱古桥 ,具有丰富的文化内涵。历史意义:曾是南宋理学家张栻往返讲学的必经之路,其《过长桥》诗表达了对这里的深厚情感。老街风貌:长桥老街保留有独特的四座城楼和古老的木楼,是昔日繁华的通道 。
上海长桥中学升学率
〖壹〗、%。通过查询上海长桥中学学校官方网站了解到 ,在2023年长桥中学参加高考的总人数为395人,并且被录取了287人,所以其升学率为76%。上海市长桥中学 ,始建于1991年9月,它地处上海市徐汇区长桥地区,坐落在东西向的罗秀路400号 ,占地15亩,校舍建筑面积68489平方米,其中教学大楼为五层框架结构 ,25个教室。
〖贰〗、好 。根据长桥中学官方发布资讯显示,长桥中学的升学率在百分之八十,升学率是很高的,教学质量也很好 ,长桥中学学校己初步形成一支师德好,素质高,结构优 ,能创新的优秀师资队伍。
〖叁〗 、该校注重教育教学改革,坚持以学生为中心和教师的专业发展,鼓励教师探索创新的教学方法 ,这一理念促使教学质量稳步提升。显著的成果是,该校初三学生的毕业和升学率一直保持在100%,显示了教育的扎实基础 。
〖肆〗、为学生未来的发展奠定坚实的基础。教学成果显著 长桥中学在教学方面取得了显著的成果。学生在各类学科竞赛中屡获佳绩 ,学校的升学率也保持在较高水平 。这些成果充分证明了长桥中学的教学质量和教学实力。综上所述,上海徐汇区长桥中学的教学质量很好,值得家长和学生的信赖和选取。
〖伍〗、好 ,师资好,学校大 。通过查询择校招生网显示,校的师资 、升学率、教学管理都好,而且上高中大都会选取就近的学校就读。占地面积15亩 ,校舍建筑面积68489平方米,其中教学大楼为五层框架结构,25个教室。
〖陆〗、021年上海徐汇区初中整区预录率为708%(四舍五入后与题目提及的71%一致) ,作为传统教育强区,其预录数据及新中考政策影响分析如下:徐汇区整体预录情况参与规模:全区31所初中参与自招,推荐总人数377人 ,录取268人 。
徐汇区长桥和普陀区真如这两个地方哪里地段更好?
〖壹〗 、徐汇区的长桥地区因其优质的教育资源而备受喜欢。这里不仅有西南位育中学、上海中学这样的重点中学,还有逸夫小学这样优秀的基础教育学校,为家长们提供了极大的便利和安心。相比之下 ,普陀区的真如地区虽然也有一些市场,但因为市场环境不佳,给人留下了脏乱差的印象 ,尤其是曹安市场这样的地方,环境问题尤为突出。
〖贰〗、徐家汇 、江湾-五角场、真如,花木 。徐家汇位于徐汇区,位于中心城区西南部。五角场位于杨浦区 ,位于中心城区东北部。真如位于普陀区,位于中心城区西北部 。花木位于浦东新区,位于中心城区东南部。
〖叁〗、闵行区 闵行区隶属于上海市 ,位于上海市中部,形似一把“钥匙”,东与徐汇区、浦东新区相接;南靠黄浦江与奉贤区相望;西与松江区 、青浦区接壤;北与长宁区、嘉定区毗邻 ,中心位置地理坐标:北纬31°5′,东经121°25′;总面积3756平方千米。
〖肆〗、徐汇区如果单论肇家邦路以北,或许可以坐上第一把交椅 。武康路 、湖南路、东平路、淮海中路曾是国民政府时期的豪杰居所。康平路为徐汇增添砝码。但合并后的徐汇太大 ,田林 、龙华、长桥、龙泾在老上海看来是偏远之地 。长宁区曾经被某个排名榜排在第一,这绝对是一个不靠谱的排名榜。
〖伍〗 、长宁区东起长宁路,折江苏路、武定西路、万航渡路 、镇宁路、华山路、兴国路 ,与静安区、徐汇区毗邻;西与闵行区接壤;南从虹桥世界机场南围墙,折沪杭铁路徐虹支线 、沪杭铁路、淮海西路、淮海中路与闵行区 、徐汇区相连;北达吴淞江,折万航渡后路,与嘉定区、普陀区为邻。
〖陆〗、徐汇区:徐家汇 、漕河泾、华泾、田林 、长桥、虹漕 。徐家汇是上海的商业中心之一 ,漕河泾则是科技产业集聚区,这些区域的运营可以满足商务出行和日常通勤的需求。普陀区:长寿路、曹杨 、石泉路、大场、万里。
徐汇长桥房子为啥这么便宜
徐汇长桥房价便宜的原因 区域配套设施相对一般 徐汇长桥地区的交通、商业等配套设施相较于城市中心区域不够完善。虽然该区域有基本的交通网络覆盖,但缺少高端商业设施和大型商圈 ,这在一定程度上影响了其房价 。新房供应相对较多 近年来,徐汇长桥地区新建住宅项目较多,新房供应充足 ,这有助于维持房价在相对较低的水平。
因为交通不利。长桥板块是徐汇区历来的洼地,因为“各种不方便”,包括地铁暂无 ,所以那儿的房子才会便宜 。但因为徐汇区面积有限,辖区内费用高差比较大,所以站在性价比立场建议忽略。
长桥板块:被称为“徐汇西伯利亚” ,与徐汇核心区差距显著,城市界面落后。学区虽然属于二梯队,但新房单价被炒至接近12万,远超区域价值 。配套落后 ,商业以老旧商场为主,居住体验差。南站-植物园-华理片区:产业空心化,缺乏产业升级 ,沦为纯居住区,人口导入能力弱。
板块特点:长桥板块整体以老房子居多,板块界面一般 ,尘土飞扬,生活气息不足 。靠近高架的楼栋会有噪音问题。交通发展:23号线的建设将为板块带来较大加成,尤其是离23号线较近 、房龄相对较新的小区 ,如华馨公寓、徐汇新城等。
由于地段较差,房价抗跌性相对较弱 。居住氛围,群体稳定 抗跌的板块往往具有浓厚的居住氛围 ,居住群体稳定。例如徐汇长桥板块,多为同板块置换和北面方向来的客群,居住群体相对稳定,不会出现大量抛售房产的情况。而一些投资客占比较大的板块 ,居住群体不稳定,房价容易受到市场波动的影响。