怎么评定疫情风险地区/疫情风险地区怎么评出来的

疫情防控风险等级如何划分

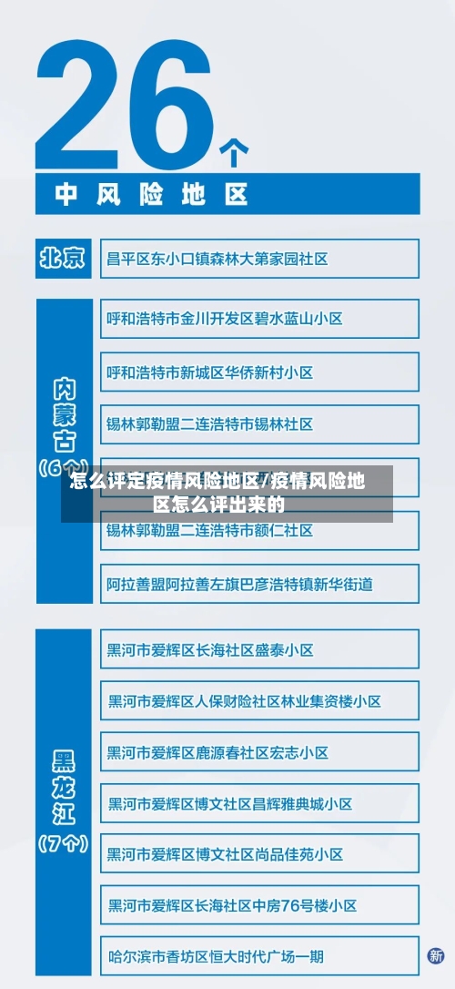
疫情防控风险等级主要依据病例和无症状感染者的活动轨迹以及疫情传播风险大小,划分为高风险区、中风险区和低风险区。高风险区:定义:累计确诊病例超过50例 ,且过去14天内发生聚集性疫情的地区,或者病例和无症状感染者居住地,以及活动频繁且疫情传播风险较高的工作地和活动地等区域 。

怎么评定疫情风险地区/疫情风险地区怎么评出来的-第1张图片

疫情等级划分的4个等级判定主要依据病例数 、传播风险及区域防控需求 ,通常分为低风险、中风险、高风险和重点管控区域(部分地区可能将“重点管控 ”单独列为一级或纳入高风险范畴)。以下是具体判定标准及说明:低风险地区判定标准:无新增本土病例:连续14天内无新增本地确诊病例或无症状感染者。

怎么评定疫情风险地区/疫情风险地区怎么评出来的-第2张图片

疫情风险等级划分四个等级 ,以居住小区或村为单位,根据流调研判结果可调整风险区域范围 。具体等级划分如下: 高风险地区:通常指累计新冠病例超过50例,且14天内出现聚集性疫情的地方 。包括病例和无症状感染者居住地 ,以及疫情传播风险较高的工作地和活动地等。

怎么评定疫情风险地区/疫情风险地区怎么评出来的-第3张图片

疫情防控二类地区是什么意思啊

疫情防控中的“二类地区”并没有全国统一标准,但在实际管理中通常对应两类划分:中风险区或管控区。按高中低风险区划分 在疫情常态化管理阶段,若某区域连续7天出现新增确诊病例 ,或存在单起疫情但传播风险较高时,可能被列为中风险区(类比“二类地区”) 。

防控二类地区主要指在特定蚊媒传染病(如登革热 、基孔肯雅热)传播风险评估中,存在较高风险的省份。 定义标准 二类地区的划分依据主要为两点:伊蚊活跃期较长或存在本地病例及聚集性疫情风险。这类地区需加强蚊媒监测和病例预警 ,防止疾病暴发 。

疫情防控二类地区主要指根据疫情风险程度划分出的中等风险区域。在疫情常态化防控阶段,为了更有效地管理疫情,部分地区会采用分级管理的方式。二类地区的划分就是基于对病毒传播速度 、阳性感染者数量等多个指标进行综合研判后决定的 。

一类地区:定义:媒介伊蚊活跃期较长、既往报告登革热本地病例较多、聚集性疫情发生风险相对较高的省份。包括:浙江 、福建、广东、广西 、海南、云南。二类地区:定义:媒介伊蚊活跃期相对较长或既往有登革热本地病例报告、有一定聚集性疫情发生风险的省份 。

地区风险等级划分标准

〖壹〗 、风险等级一二三四级的划分标准如下:一级风险:评估属不可容许的危险 ,为重大风险/红色风险。二级风险:评估属高度危险,为较大风险/橙色风险。三级风险:评估属中度危险,为一般风险/黄色风险 。四级风险:评估属轻度危险和可容许的危险 ,为低风险/蓝色风险 。

〖贰〗、国内疫情风险地区主要分为高、中 、低风险区 ,划分依据包括病例数量、聚集性疫情发生情况等,具体标准如下:高风险地区:定义:累计新冠病例超过50例,且14天内有聚集性疫情发生。

〖叁〗、风险预警等级分为五个等级。这些等级分别为:一级(Ⅰ级) 、二级(Ⅱ级) 、三级(Ⅲ级)、四级(Ⅳ级)和五级(Ⅴ级) 。 一级(Ⅰ级):风险极低 ,无风险。这指的是风险非常小,对人身安全、财产或环境可能造成的损害非常轻微,通常可以通过常规的监测和控制措施来处理。

〖肆〗 、根据当前疫情实际情况和发展态势 ,综合考虑新增和累计确诊病例数等因素,以县市区为单位,划分为低风险区、中风险区、高风险区 。通过分区分类防控提高疫情防控的针对性 、精准性、科学性和有效性 ,尽可能减少疫情对经济社会发展和人民生活的影响。风险等级每七天调整一次。

文章推荐

  • 【疫情发生低风险地区,疫情低风险地区如何划分】

    疫情防控风险等级如何划分疫情防控风险等级主要依据病例和无症状感染者的活动轨迹以及疫情传播风险大小,划分为高风险区、中风险区和低风险区。高风险区:定义:累计确诊病例超过50例,且过去14天内发生聚集性疫情的地区,或者病例和无症状感染者居住地,以及活动频繁且疫情传播风险较高的工作地和活动地等区域...

    2026年04月08日
    0
  • 实操教程“打哈儿麻将免费开挂方法”附开挂脚本详细步骤

    疫情防控风险等级如何划分疫情防控风险等级主要依据病例和无症状感染者的活动轨迹以及疫情传播风险大小,划分为高风险区、中风险区和低风险区。高风险区:定义:累计确诊病例超过50例,且过去14天内发生聚集性疫情的地区,或者病例和无症状感染者居住地,以及活动频繁且疫情传播风险较高的工作地和活动地等区域...

    2026年04月08日
    2
  • 疫情地区包裹怎么消毒的(疫情快递包裹消毒)

    疫情防控风险等级如何划分疫情防控风险等级主要依据病例和无症状感染者的活动轨迹以及疫情传播风险大小,划分为高风险区、中风险区和低风险区。高风险区:定义:累计确诊病例超过50例,且过去14天内发生聚集性疫情的地区,或者病例和无症状感染者居住地,以及活动频繁且疫情传播风险较高的工作地和活动地等区域...

    2026年04月08日
    0
  • 信阳地区最新疫情消息(信阳疫情最新通知)

    疫情防控风险等级如何划分疫情防控风险等级主要依据病例和无症状感染者的活动轨迹以及疫情传播风险大小,划分为高风险区、中风险区和低风险区。高风险区:定义:累计确诊病例超过50例,且过去14天内发生聚集性疫情的地区,或者病例和无症状感染者居住地,以及活动频繁且疫情传播风险较高的工作地和活动地等区域...

    2026年04月08日
    0