【疫情发展最快的地区,疫情增长速度最快的国家】

上海疫情对各地硬核防疫带来哪些思考?

提高基层治理能力:疫情是对基层治理能力的一次考验,各地要加强基层干部的培训和教育 ,提高他们的防疫意识和治理能力,使其能够科学 、合理地落实防疫措施。同时,要建立健全基层防疫工作的反馈机制 ,及时了解基层在防疫过程中遇到的问题和困难,并给予相应的支持和帮助 。

【疫情发展最快的地区,疫情增长速度最快的国家】-第1张图片

减少外出能够有效地防止和位置传染源接触的机会,从而大大降低被传染的概率 ,这不仅是响应国家对抗击疫情的号召 ,也是最切实的对自己和家人的身体健康所负责。 然而足不出户的大潮流之下,总有一些人非要逆着形式走,再严重的病情也阻止不了他们躁动的心。

【疫情发展最快的地区,疫情增长速度最快的国家】-第2张图片

思想先行:绷紧“思想弦” ,筑牢抗疫精神防线当前疫情防控形势复杂艰巨,需克服麻痹、厌战、侥幸 、松劲心态 。各级党委和政府要深刻认识抗疫斗争的长期性与反复性,以“逆水行舟 ,不进则退 ”的紧迫感,时刻绷紧思想之弦。

【疫情发展最快的地区,疫情增长速度最快的国家】-第3张图片

综上所述,“硬核主任”张文宏之所以这么火 ,是因为他以其硬核的防疫态度、医者仁心与责任传承、过硬的专业能力与学术成就 、贴近民众且接地气的沟通方式以及媒体与网络的广泛传播等多方面因素共同作用的结果。他的形象不仅代表了广大医护人员的辛勤付出和无私奉献,更成为了民众在疫情期间的重要精神支柱 。

疫情里“硬核”指的是坚决 、果敢、有力的防控措施和行动 。具体来说:硬核的社会防控措施:这包括全民佩戴口罩、封闭小区等严格的防疫措施,以及临时建设火神山 、雷神山医院等应急医疗设施。这些措施虽然对民众生活产生了一定影响 ,但有效控制了疫情的蔓延,保护了人民的生命健康。

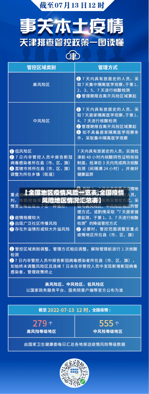
国家政策的核心要求根据国家卫健委规定,返乡防疫需遵循科学分级原则:低风险地区返乡人员:持7日内核酸检测阴性证明 ,返乡后无需隔离 ,但需做好个人健康监测 。中高风险地区返乡人员:需集中隔离医学观察,并配合核酸检测等措施。重点人群(如进口冷链从业人员):需提供更高频次的核酸检测证明。

国务院联防联控机制:优化完善健康码互认!已调派1万余医卫人员援琼_百度...

〖壹〗、国务院联防联控机制在近期新闻发布会上明确提出优化完善健康码互认管理,并已从19个省市调派1万余名医疗卫生人员支援海南疫情防控工作 。以下是具体措施与背景分析:优化健康码互认管理 ,提升信息共享实效政策目标:进一步方便群众安全有序出行,减少因核酸结果不互认导致的出行障碍。

〖贰〗、在医疗救治方面,调派了2000多名医务人员 ,并整建制派出2支国家紧急医学救援队,接管收治海南患者的方舱医院的所有治疗任务。国务院联防联控机制派出工作组指导疫情防控 为了更有效地指导海南的疫情防控工作,国务院联防联控机制综合组派出了工作组赶赴海南进行指导 。

〖叁〗 、国家卫健委已实现全国一省一码 ,并正在推进健康码互通互认,旨在便利群众出行与复工达产,支撑疫情防控与经济活动开展。

全国8月疫情严重吗

总结:8月以来新冠病例激增是客观事实 ,但需理性看待其性质。当前疫情为局部、阶段性波动,与“卷土重来 ”的全面大流行有本质区别 。公众无需过度恐慌,但应保持警惕 ,继续遵循科学防控建议(如接种疫苗、佩戴口罩 、避免高风险场所聚集) ,以降低感染风险。

疫情扩散传播风险较大;广东省深圳市新增确诊病例9例,无症状感染者2例,其中2例在社区筛查中发现。截止8月30日18时 ,全国已划定1637个高风险区、1454个中风险区、299个低风险区 。

截至8月4日12时,累计确诊病例达72例,无症状感染者1例 。自8月4日起 ,三亚新增30个高风险区和19个中风险区,疫情形势严峻。

当前高温背景下的现实挑战尽管已立秋,但“晚立秋 ,热死牛”的经验表明国内高温仍将持续。2023年8月6日至8日,全国发布105条高温预警,进一步加剧了防疫难度 。高温与德尔塔毒株的叠加效应使疫情传播风险陡增 ,即使微小疏漏(如未戴口罩)也可能引发大规模感染,形成“针尖大的窟窿漏出斗大的风”的局面。

022年8月全国法定传染病疫情概况显示,艾滋病死亡率比较高 ,乙类传染病中病毒性肝炎 、肺结核报告发病数居前 ,丙类传染病以流感等为主且整体死亡数较低。

中国以外的确诊数目已涨过10万例,为什么国外增长的如此快?

近几日,国外确诊病例增速非常快,原因主要是大多数国家重视的比较晚导致大规模感染 。疫情首先在中国武汉爆发 ,导致其他国家以为只是中国内部的事情,并没有意识到这次疫情是全球性的。而且,即便是个别国家已经出现了部分病例 ,也没有积极采取行动,并且一度认为疫情是可控的。

中国以外新冠确诊病例和死亡病例增长迅速,是病毒特性、各国应对策略、社会经济人口因素 、信息透明度及疫苗研发等多方面因素共同作用的结果 。病毒传播特性与早期认知不足新冠病毒具有高传染性 ,可通过飞沫 、接触等途径传播,且存在无症状传播和较长潜伏期(可达14天甚至更久)。

还有一点是中国的疑似病例消化的很快,中国人抱着面对困难不害怕的态度 ,积极检测认真治疗,主动去确认自己是否真的患病,虽然看起来病情数量增长很快 ,但这无疑是为疫情的快速排查打下了良好的基础 ,乃至以后的恢复环节也会变得更加顺利。

疫情数据增长迅猛印度卫生部7日通报单日新增90802例新冠肺炎确诊病例,累计确诊达4204613例 。在过去近一个月里,印度单日新增确诊病例数一直保持全球第一 ,累计确诊病例数从8月23日突破300万例到9月5日突破400万例仅用时13天,较上一个100万例所用的16天再度缩短,疫情蔓延持续加快。

文章推荐

  • 【全国地区疫情风险一览表,全国疫情风险地区情况汇总表】

    上海疫情对各地硬核防疫带来哪些思考?提高基层治理能力:疫情是对基层治理能力的一次考验,各地要加强基层干部的培训和教育,提高他们的防疫意识和治理能力,使其能够科学、合理地落实防疫措施。同时,要建立健全基层防疫工作的反馈机制,及时了解基层在防疫过程中遇到的问题和困难,并给予相应的支...

    2026年04月10日
    2
  • 今日教程“跑得快作弊100种方法”详细开挂玩法

    上海疫情对各地硬核防疫带来哪些思考?提高基层治理能力:疫情是对基层治理能力的一次考验,各地要加强基层干部的培训和教育,提高他们的防疫意识和治理能力,使其能够科学、合理地落实防疫措施。同时,要建立健全基层防疫工作的反馈机制,及时了解基层在防疫过程中遇到的问题和困难,并给予相应的支...

    2026年04月10日
    2
  • 【普宁新寮村疫情地区分布,普宁新寮村疫情地区分布图】

    上海疫情对各地硬核防疫带来哪些思考?提高基层治理能力:疫情是对基层治理能力的一次考验,各地要加强基层干部的培训和教育,提高他们的防疫意识和治理能力,使其能够科学、合理地落实防疫措施。同时,要建立健全基层防疫工作的反馈机制,及时了解基层在防疫过程中遇到的问题和困难,并给予相应的支...

    2026年04月10日
    4
  • 辅助挂机软件“开心泉州麻将开挂神器下载安装”附开挂脚本详细教程-知乎

    上海疫情对各地硬核防疫带来哪些思考?提高基层治理能力:疫情是对基层治理能力的一次考验,各地要加强基层干部的培训和教育,提高他们的防疫意识和治理能力,使其能够科学、合理地落实防疫措施。同时,要建立健全基层防疫工作的反馈机制,及时了解基层在防疫过程中遇到的问题和困难,并给予相应的支...

    2026年04月10日
    3