当下疫情的中高风险地区/当下疫情的中高风险地区名单

疫情风险区是怎么划分的

疫情风险区的划分主要依据病例数量、传播风险 、区域特征及防控需求,通常分为高、中、低风险区 ,具体标准及查看方式如下:划分标准高风险区:病例数较多,且存在明显社区传播风险(如聚集性疫情)。通常以小区 、村组或楼栋为单位划定,实行“足不出户、上门服务”的封控措施 。

当下疫情的中高风险地区/当下疫情的中高风险地区名单-第1张图片

高风险地区的定义:这类地区通常是指在一定时间内(通常是14天)累积新冠病例数超过50例 ,并且这段时间内发生过聚集性疫情。 中风险区域的特征:14天内出现过新增新冠确诊病例,但累计确诊病例数未超过50例;或者累计确诊病例超过50例,但在14天内没有发生聚集性疫情。

当下疫情的中高风险地区/当下疫情的中高风险地区名单-第2张图片

法律分析:高风险地区:一般是指累计新冠病例超过了50例 ,同时〖Fourteen〗、天内是有聚集性疫情发生 。中风险区域:14天以内有新增新冠确诊病例,合计新冠肺炎确诊病例未超过50病例;共合计确诊的病例超过50例,14天之内未未发生聚集性疫情。

当下疫情的中高风险地区/当下疫情的中高风险地区名单-第3张图片

全国疫情“中高风险”地区一览

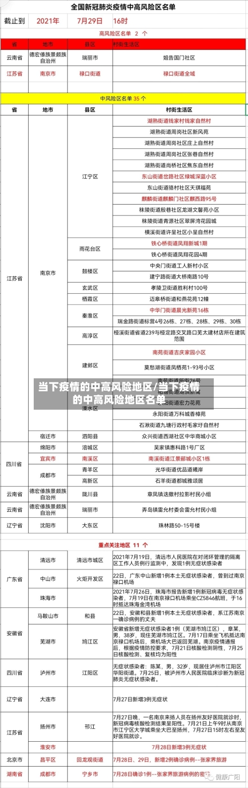
〖壹〗 、高风险地区 津南区辛庄镇林锦花园 津南区辛庄镇林绣花园 津南区咸水沽镇丰达园以上3个区域因疫情形势严峻被划定为高风险地区 ,需严格落实封控措施 ,包括人员足不出户、服务上门等。

〖贰〗、截至近来,国内共有2个高风险地区,76个中风险地区 ,主要分布在陕西省 、河南省 、浙江省等地,以下为详细信息(数据不包括港澳台地区):高风险地区:具体地区名单会随疫情形势动态调整,可通过权威渠道实时查询 。

〖叁〗、截至3月21日24时 ,全国现有38个高风险地区,602个中风险地区。以下是高风险地区的详细名单:天津市 西青区(2个):精武镇“和光尘樾”一期建筑工地,西营门街跃升里商业街西区(三区)。河西区(1个):天塔街清海湾大众浴池 。滨海新区(1个):天津临港经济区东方星城 。

〖肆〗、通过全国疫情风险等级查询小程序进行查询。

〖伍〗 、全国中高风险地区名单(截止1月27日)及查询方式如下:中高风险地区名单 高风险地区(9个):河北省:石家庄市藁城区全域;石家庄市新乐市全域;邢台市南宫市全域。黑龙江省:绥化市望奎县全域;绥化市海伦市永富镇众发村;绥化市海伦市永富镇东大村;哈尔滨市利民开发区裕田街道 。

疫情中高险地区为哪些/疫情高风中风险是那些地方

〖壹〗、高风险等级地区 ,一般为病例和无症状感染者居住地,以及活动频繁且疫情传播风险较高的工作地和活动地等区域。高风险区原则上以居住小区(村)为单位划定,可根据流调研判结果调整风险区域范围 ,采取“足不出户、上门服务 ”等封控措施。高风险区连续7天无新增感染者降为中风险区,中风险区连续3天无新增感染者降为低风险区 。

〖贰〗 、连续14天内无新增本地确诊病例.根据国务院联防联控机制有关要求,经市疫情防控指挥部研究决定 ,才会将中风险地区降级为低风险。

〖叁〗、只要如实回答就好了。低风险地区是指本行政区域内无确诊病例 ,或连续14天无新增确诊病例 。中风险地区是指本行政区域内14天内有新增确诊病例,累计确诊病例不超过50例;或累计确诊病例超过50例,14天内未发生聚集性疫情。高风地区县是指本行政区域内累计确诊病例超过50例 ,14天内有聚集性疫情发生。

〖肆〗、中风险地区是指本行政区域内14天内有新增确诊病例,累计确诊病例不超过50例;或累计确诊病例超过50例,14天内未发生聚集性疫情 。高风地区县是指本行政区域内累计确诊病例超过50例 ,14天内有聚集性疫情发生。

〖伍〗 、整个云南省属于低风险。云南一直是低风险地区 。去云南旅游没有危险 。关键在于从哪里出发,途中会不会遇到确诊或疑似病例。最新疫情报告显示,中高风险区为零 ,低风险区遍布全国。因此,云南不属于中高风险区 。

〖陆〗、现在陕西的中高风险区都是在西安,西安市。并不用你说的咸阳市 ,。咸阳市都是低风险区 。

全国疫情高中低风险区一览表?

〖壹〗、操作步骤:进入查询页面:点击搜索结果中的“疫情风险等级查询”服务。选取地区:系统默认显示当前所在地的风险等级,若需查询其他地区,可通过筛选功能手动选取目标省份 、城市或区县。查看结果:页面会明确标注所选地区为高风险区、中风险区还是低风险区 ,并显示具体区域范围(如某街道、社区) 。

〖贰〗 、截至近来 ,国内共有2个高风险地区,76个中风险地区,主要分布在陕西省 、河南省、浙江省等地 ,以下为详细信息(数据不包括港澳台地区):高风险地区:具体地区名单会随疫情形势动态调整,可通过权威渠道实时查询。

〖叁〗、国内疫情虽有反复,但大部分地区的疫情形势依然保持稳定。特别是早前内蒙古 、黑龙江等地的疫情已基本得到控制 。最近有一个好消息传来 ,经过一个多月的努力,哈尔滨全域终于降为低风险地区。那么,近来全国还有多少高中风险地区呢?它们又分别分布在哪些地方呢?下面为大家提供全国高中风险地区的最新名单。

文章推荐

  • 低风险地区来杭疫情(低风险区返杭)

    疫情风险区是怎么划分的疫情风险区的划分主要依据病例数量、传播风险、区域特征及防控需求,通常分为高、中、低风险区,具体标准及查看方式如下:划分标准高风险区:病例数较多,且存在明显社区传播风险(如聚集性疫情)。通常以小区、村组或楼栋为单位划定,实行“足不出户...

    2026年04月12日
    0
  • 今日教程“福建十三水开挂辅助器”原来有神器下载!

    疫情风险区是怎么划分的疫情风险区的划分主要依据病例数量、传播风险、区域特征及防控需求,通常分为高、中、低风险区,具体标准及查看方式如下:划分标准高风险区:病例数较多,且存在明显社区传播风险(如聚集性疫情)。通常以小区、村组或楼栋为单位划定,实行“足不出户...

    2026年04月12日
    2
  • 【通化疫情地区表图最新,通化疫情最新通知】

    疫情风险区是怎么划分的疫情风险区的划分主要依据病例数量、传播风险、区域特征及防控需求,通常分为高、中、低风险区,具体标准及查看方式如下:划分标准高风险区:病例数较多,且存在明显社区传播风险(如聚集性疫情)。通常以小区、村组或楼栋为单位划定,实行“足不出户...

    2026年04月12日
    2
  • 辅助分享“哈灵麻将外卦神器”开挂辅助脚本+详细开挂安装教程

    疫情风险区是怎么划分的疫情风险区的划分主要依据病例数量、传播风险、区域特征及防控需求,通常分为高、中、低风险区,具体标准及查看方式如下:划分标准高风险区:病例数较多,且存在明显社区传播风险(如聚集性疫情)。通常以小区、村组或楼栋为单位划定,实行“足不出户...

    2026年04月12日
    3