全国疫情重点地区名单
例如 ,疫情初期湖北全省因疫情严重被整体列为重点疫区;同时,全国范围内确诊病例超过100人的27个城市也属于此类,包括浙江省温州市、台州市 、杭州市、宁波市 ,河南省信阳市、驻马店市,安徽省合肥市 、阜阳市,江西省南昌市等 。这些地区因病例集中、传播风险高 ,需采取更严格的防控措施。

全国范围内另有27个市累计确诊超100例,如浙江省温州市、台州市 、杭州市、宁波市,河南省信阳市、驻马店市,安徽省合肥市、阜阳市 ,江西省南昌市等。

例如,疫情早期湖北全省及全国确诊病例超过100人的27个市被列为重点疫区,具体包括浙江省温州市 、台州市、杭州市、宁波市 ,河南省信阳市 、驻马店市,安徽省合肥市、阜阳市,江西省南昌市等 。这类地区因疫情传播风险较高 ,需采取严格管控措施。

高风险地区新疆维吾尔自治区喀什地区疏附县站敏乡 新疆维吾尔自治区人民政府新闻办公室举行第四场喀什地区疏附县新冠肺炎疫情和疫情防控工作新闻发布会通报相关情况。发布会上,喀什地区行署副秘书长艾赛提·吾拉音木通报,这次疏附县疫情与疏附县站敏乡三村的一家工厂关联度较高 。
什么叫重点疫区
〖壹〗、重点疫区是指累计确诊病例数超过100的城市或地区 ,包括国内和世界两类,具体判定标准及防控措施如下:国内重点疫区判定标准国内重点疫区通常以累计确诊病例数是否超过100为划分依据。
〖贰〗 、重点疫区是指累计确诊病例数超过100例的城市或地区,在疫情全球爆发背景下 ,也包含境外疫情严重、累计确诊数较高的国家或地区。具体说明如下:国内重点疫区判定标准及实例国内重点疫区以城市为单元,判定标准为累计确诊病例数超过100例。
〖叁〗、重点疫区指累计确诊病例数超过100例的城市或地区,在疫情全球爆发背景下,也包含境外疫情严重 、输入风险高的国家或地区 。具体说明如下:国内重点疫区判定标准及实例 判定标准:以累计确诊病例数为核心指标 ,通常将累计确诊超过100例的城市或地区划定为重点疫区。
〖肆〗、重点疫区的定义与划分:重点疫区指的是新型冠状病毒疫情较为严重的地区,通常以某一省份为主要疫源地。具体的划分是基于疫情的感染人数、传播范围 、医疗资源等多方面的因素综合考量得出的 。 湖北省作为重点疫区:作为疫情的发源地,湖北省尤其是武汉市在疫情期间面临着极大的挑战。
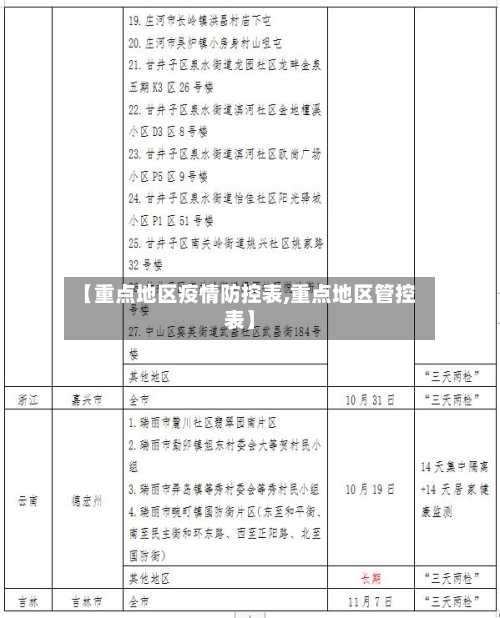
国内重点地区人员健康管理措施一览表
根据当前疫情形势 ,国内重点地区人员健康管理措施如下:密切接触者。实行“5天集中隔离+3天居家隔离 ”,集中隔离期间赋红码管理,居家隔离期间赋红码管理 ,不得外出 。高风险区外溢人员。实行“7天居家隔离”,期间赋红码管理,不得外出(点击查看国内高风险地区名单)。入境人员 。
日常管理:严格落实健康码和行程卡查验、测温、通风消毒、控制人员聚集等措施。出现发热 、干咳等症状的人员及时送医就诊。核酸检测要求:门卫、宿管员、食堂员工等岗位人员每周进行一次核酸检测 。学生和教职员工每周按规定进行核酸抽样检测。疫苗接种:积极配合3-11岁人群疫苗接种及第三针剂加强针接种工作。
分类管控措施高风险地区人员:对来自国内高风险地区的人员 ,实施14天集中隔离医学观察,并在第14天各开展一次核酸检测。集中隔离期间需严格遵守封闭管理要求,不得擅自离开隔离场所 。
国内重点地区人员健康管理措施对有国内中高风险地区旅居史的来鄂返鄂人员 ,实施“7天集中隔离+7天居家健康监测”,直至离开当地满14天。中高风险地区解除后,隔离措施自动解除。
国内重点区域返安一览表在哪可以查到
〖壹〗 、可以在人民政府网上查到 。例如:根据《关于进一步加强全省近期重点人群新冠病毒核酸检测的通知》(鄂防指办发【2022】6号)和 《关于进一步强化近期外防输入工作的紧急通知》(鄂防指办发〔2022〕14号),在省疫情防控指挥部确定管控地区的来鄂返鄂人员 ,实施“14天集中隔离医学观察 ”。
〖贰〗、北京市通州区(3个):新华街道盛业家园社区,如意社区;中仓街道新华园社区。
〖叁〗、暂缓来返情形:江苏苏州及国内中高风险地区人员暂缓来(返)桐 。
〖肆〗 、集中隔离医学观察至离开当地满14天,集中隔离医学观察期满后 ,实施居家隔离医学观察14天。管控区域调整后,相关健康管理措施和时间随之调整。国内其它地区,无论本地是否有疫情 ,查验48小时核酸检测阴性证明,并到住地24小时内开展1次核酸检测,落实14天社区健康监测 ,每7天开展1次核酸检测 。
〖伍〗、潍坊市安丘市景芝镇和威海市文登区有以上旅居史的来鄂人员,集中隔离医学观察至离开当地满14天。管控区域调整后,相关健康管理措施和时间随之调整。所有外省来返鄂人员需提供48小时内核酸检测阴性证明并在24小时内做一次核酸检测 ,行程码带*号需在核酸检测落地查的基础上,第3天再做一次核酸检测 。

来衡阳重点管控地区最新名单(衡阳市各区)
〖壹〗、022年湖南省重点项目增补名单中,衡阳市虎形山片区因绿色发展项目成为关注焦点,其生态修复 、基础设施升级及总部经济布局将显著提升区域潜力。项目背景与定位虎形山片区绿色发展项目是湖南省2022年新开工的重点建设项目 ,位于衡阳市石鼓区,属于长江经济带生态保护与绿色发展范畴。
〖贰〗、江东村北极村256号;苗圃街道凤凰村社区广厦里327号-328号,凤凰村社区新建里109—3号;东阳渡街道太山村上河组13个区域管控区管理。衡阳县:自4月12日起 ,解除西渡镇清江北路置富新城H楼管控区管理 。石鼓区:自4月11日起,解除五一街道五一路32号管控区管理,解除潇湘街道衡阳汇嘉酒店管控区管理。
〖叁〗、衡阳市辖雁峰区 、石鼓区、珠晖区、蒸湘区、南岳区5个市辖区 ,衡阳县 、衡南县、衡山县、衡东县 、祁东县5个县,代管耒阳市、常宁市2市。衡阳市政府驻蒸湘区解放大道16号 。衡阳,湖南省地级市 ,是国家区域重点城市、省域副中心城市。地处南岳衡山之南,因山南水北为“阳”,故此得名。
〖肆〗 、蒸湘区 石鼓区 雁峰区 珠晖区 高新区区域发展中的重要引擎部分和优势核心板块构成了衡阳县以及衡南的衡云新区共同作为重点经济区重点 。由于其独特的地理位置和经济发展潜力 ,该地区逐渐成为衡阳经济的重要增长极。除了上述区域外,衡阳还包含其他区域,如衡东县等。
〖伍〗、封控区、管控区 、防范区 。根据衡阳市防疫工作显示,截至2022年5月29日经查询衡阳市为中高风险地区 ,根据当地防疫政策显示:衡阳去封控区、管控区、防范区健康码会变成黄码。
〖陆〗 、衡阳分为以下区域:雁峰区、石鼓区、珠晖区、蒸湘区 、衡南县、衡山县、衡东县以及祁东县。下面详细介绍衡阳各区情况 。衡阳市是湖南省的一个地级市,其区域划分包括多个区域。其中,雁峰区是衡阳市的经济中心之一 ,以其商业繁荣和现代化的城市建设著称。
疫情防控助力大集合丨登记表、答题 、H5宣传制作方案分享
疫情防控助力方案可通过疫情排查登记表、疫情知识测试、H5防疫倡议书三个核心模块实现,结合免费模板与趣味化设计提升防疫效率与参与度。疫情排查登记表:动态行程追踪与数据自动化管理核心功能企业 、学校、社区可通过问卷形式快速收集成员的动态行程,重点排查是否前往风险地区 。
新疆昌吉州宣传文化战线通过多举措宣传凝聚力量 ,助力疫情防控,强信心、暖人心 、聚民心。具体体现在以下方面:奏响主流舆论最强音 创新宣传形式:昌吉州各级媒体利用多种途径和平台,发挥新媒体优势 ,制作播发宣传稿件和音视频作品,推广动漫、H短视频等融媒体作品。
制定了《武隆区新型冠状病毒感染的肺炎疫情防控宣传工作方案》《武隆区新型冠状病毒感染网络舆情导控工作预案》,各成员单位紧密协作 ,情况互通,小组内召开了3次会议,及时高效推进各项宣传任务落实 。
制定方案,精心准备。认真学习上级有关文件精神 ,制订应对新型冠状病毒感染的肺炎疫情的工作方案并认真落实。 加强宣传,及时预防 。积极开展多种形式的健康宣教,普及新型冠状病毒感染的肺炎防治知识 ,倡导环境卫生、科学洗手等卫生行为,提高广大学生、教职员工对疫情防控的正确认识和自我防护能力。
统筹社会自媒体爱武隆APP,制作了以“防控疫情武隆在行动-我们承诺”的为题的H以“@武隆区广大网民朋友各类网站 、自媒体 ” ,为题的倡议书,在爱武隆论坛、微信群、QQ群 、微信朋友圈、微博等平台开展了广泛的防控知识宣传,参与接力的网民10万余万人次。从严从实从快抓舆情管控 。
一是 发放张贴疫情防控明白纸。各社区通过张贴发放疫情防控明白纸、温馨提示单等不同形式 ,宣传引导广大居民不传谣不信谣,从自身做起,让防控疫情继续扩散成为共识 ,为遏制疫情尽一份力。同时提醒广大居民,发现疑似病例,尽快确诊 、尽快隔离、尽快救治,严防病情加重和疫情蔓延 。二是 悬挂条幅。